Toggle navigation
雷速官网-雷速(中国)一站式服务官网
企业介绍
企业介绍
企业文化
荣誉证书
研发与生产
科技研发
品牌中心
美主人
依露美
御雪
新闻资讯
公司新闻
行业资讯
常见问题
业务合作
合作品牌
OEM
ODM
联系我们
联系方式
业务合作
诚聘英才
招商合作
依露美招商代理
EN
/中文
公司新闻
行业资讯
常见问题
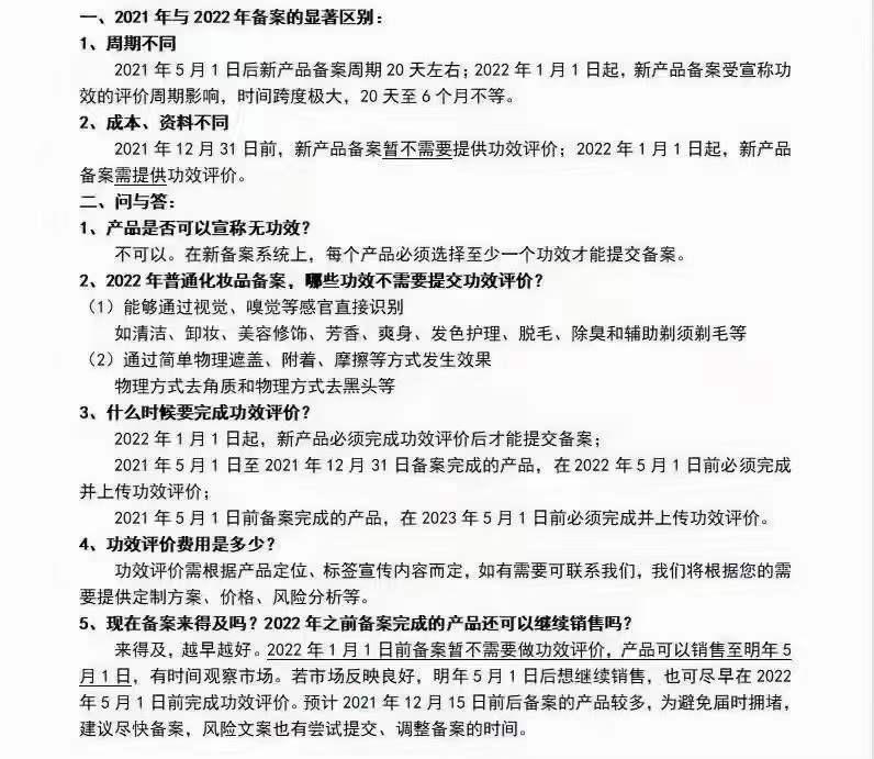
非常重要?? ???
2021-12-02
来源:小龙
上一个:
国家药监局 | 进一步明确原特殊用途化妆品过渡期管理事宜
下一个:
新规下化妆品标签及功效宣称的注意事项
相关新闻
关于美乳类和健美类等五类 特殊用途化妆品...
关于“All Natural Advice补水祛斑美白面膜...
2025年,美妆品牌该创造个新活法!...
元旦 | 新岁序开 依露美共赴新程...
化妆水曾经骗人功效你知多少?...
国内美妆品牌狂卷自研成分!
重磅!依露美亮相第二届
关于假冒我司抽奖诱骗声明
OEM梁总监
品牌经理
13802542973;13802546219
60000种全系列成熟配方
13802542973;13802546219
姓名:
所需样品:
电话/微信号:
免费申请样品